皇冠信用网怎么租_“猪肝红”预警!有人深圳出发,15小时还没出广东…
皇冠足球管理平台出租(www.huangguan.hk)-会员开户_登3代理)皇冠信用网/—开会员账号—皇冠信用网招登1登2登3管理皇冠信用网皇冠代理出租)国庆假期高速“堵堵堵”皇冠信用网怎么租!
有人深圳出发15小时还没出广东
话题直接冲上热搜

就在昨天
至少几百人被堵到在后台表示
“再这样下去都能在路上吃月饼皇冠信用网怎么租了...”
今天(10月1日)上午
深圳车主安先生告诉第一现场记者
自己昨天中午12点
从深圳宝安福永出发回湖南邵阳
到今天凌晨3点左右
开皇冠信用网怎么租了15个小时还没出广东
展开全文
路上车流量非常大
大大小小的事故也不少
一堵车
车辆排起的长龙就有一二十公里
特别是在二广高速路段
堵皇冠信用网怎么租了很久

安先生说
皇冠信用网怎么租他今天早上9点左右才到
600多公里足足走皇冠信用网怎么租了21个小时
而在非节假日
正常情况下只需约7小时
“预判了皇冠信用网怎么租你的预判
却没躲过集体预判”
高速上演预判式拥堵
“聪明人”全凑成“鸳鸯锅”
网友反映
除了广东地区皇冠信用网怎么租,全国其它省市各大高速
也堵作皇冠信用网怎么租了一团
不少网友表示
“原来回回堵的都是同一批大聪明”
“4.8公里堵75分钟认真的吗皇冠信用网怎么租?”

高速服务区已全是“泡面人”
10月1日从广东交警获悉
当日9时30分
全省高速通行缓慢长度
超过5公里、时间超过30分钟的点段共19个
江门市4个、河源市3个、云浮市1个
惠州市3个、东莞市2个、清远市2个
广州市2个、肇庆市2个

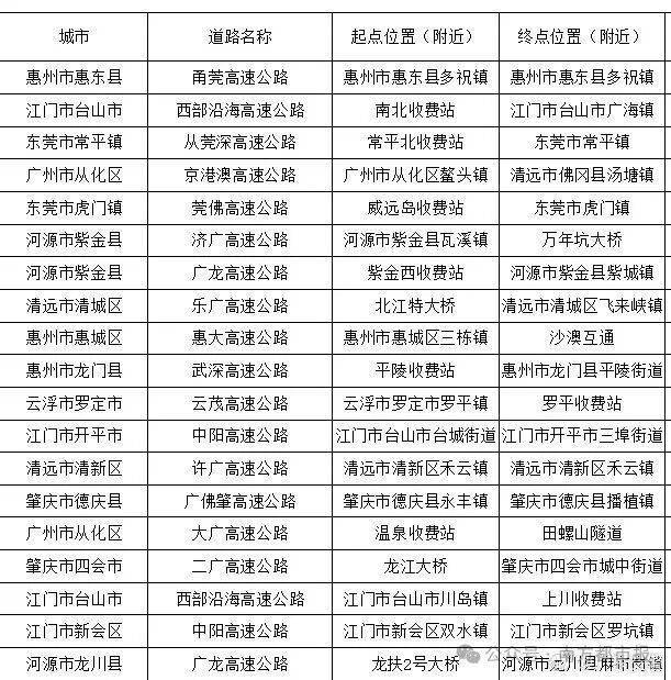
全省高速公路通行缓慢情况
据广东交通信息
国庆中秋假期首日
高速公路车流量预计约960万车次
封闭服务区(含停车区)
有以下这些
此外,记者还从交管部门了解到,深圳市内出行从每日9时起进入车流高峰,广深沿江高速、沈海高速、深中通道等高速路段,以及梅沙-大鹏片区、深圳北站、宝安国际机场、口岸区域等将出现大车流情况皇冠信用网怎么租。
这个假期
你还准备自驾出门吗皇冠信用网怎么租?
场妹提醒皇冠信用网怎么租,出行前要时刻关注路况
规划好路线哦~
路上的朋友们皇冠信用网怎么租,也要注意行车安全
祝大家假期愉快皇冠信用网怎么租!
部分来源 | 深圳晚报
第一现场记者丨郑志平
来源:第一现场&壹深圳
猜你喜欢
- 2025-11-09皇冠信用网 _梅西双响!生涯第894球助迈阿密国际2-0领先,揭示战术与情感的交融
- 2025-11-08皇冠信用网注册账号 _福建舰入列后,美国人感叹:要么击沉它,要么我们就得学中国一样会用筷子
- 2025-11-08皇冠信用网庄家 _文班22+8申京25+9 杜兰特24分马刺灭火箭迎NBA杯首胜
- 2025-11-08皇冠信用登2代理 _9岁女童术后成了植物人 河南省人民医院多科室医护人员篡改病历被立案
- 2025-11-08介绍个信用网网址 _强盗逻辑?美媒:荷兰考虑放弃夺取安世控制权,但前提是恢复芯片供应
- 2025-11-07如何代理皇冠信用網 _前无古人!阿森纳本轮若再零封+赢球,将刷新英格兰足球历史纪录
- 2025-11-07皇冠信用网平台开户 _碧桂园177亿美元境外债重组高票获批,预计降债840亿元将轻装上阵
- 2025-11-07皇冠代理登3平台 _股市套现170万元后,杭州男子豪购300克金条!老板当场报警……
- 2025-11-06皇冠信用网出租 _SGA35+9杨瀚森再遭DNP 开拓者22分逆转送雷霆赛季首败
- 2025-11-06本菲卡 vs 勒洪库森 _尤文图斯续约弗拉霍维奇:年薪500万-600万欧,签字费成关键因素
- 2025-11-06国际米兰 vs 凯拉特艾马迪 _安徽官宣:“内鬼”李晓清,主动投案
- 2025-11-06女王公园巡游者 vs 南安普敦 _国足选帅内幕:专家组一致看好巴迪亚,背后隐藏的执教哲学与战术分析



网友评论