皇冠信用最新地址 _避免前往日本!多家航司发布公告:涉日本航线机票可免费退改
皇冠反恐精英(www.9990088.com)如何开申请会员_账号)皇冠信用网_怎么注册代理—皇冠信用网招登1登2登3皇冠信用网平台出租)新京报讯 11月14日晚,外交部领事司提醒中国公民近期避免前往日本皇冠信用最新地址 。11月15日,国航、东航、南航均发布关于日本航线客票特殊处理的通知。以下为全文:
国航发布涉及日本航线客票特殊处置方案的通知
根据外交部近期发布的出行提醒皇冠信用最新地址 ,为协助受影响旅客更好地安排出行,现发布国航涉及日本航线进出港航班客票特殊处置方案,具体内容如下:
一、适用条件
客票同时满足以下三点:
(一)在2025年11月15日12时(含)前购买或换开产生新票号的国航999开头的客票(包括里程奖励客票);
(二)客票未使用行程涉及旅行日期为2025年11月15日(含)至2025年12月31日(含)之间东京、大阪、名古屋、福冈、仙台、广岛、札幌、冲绳进出港的国航实际承运航班和挂CA航班号的代码共享航班;
(三)在2025年11月15日0时(含)以后申请客票变更或退票(以取消客票订座时间为准)皇冠信用最新地址 。
二、客票变更及退票规则
如您未确定新的旅行时间,请在航班计划起飞时间前联系原购票渠道、国航客服热线95583或营业网点取消客票订座,待确定新的旅行时间后,按如下规则办理客票变更或退票皇冠信用最新地址 。
(一)客票变更
在客票有效期内,首次变更免收变更手续费,但需收取子舱位差价及淡旺季差价,再次变更需依据客票使用条件办理皇冠信用最新地址 。
(二)退票
您在客票有效期内,可以办理未使用航段退票,免收退票手续费皇冠信用最新地址 。已按本通知原则办理过变更的客票如申请退票需按客票使用条件办理。
(三)变更航程及签转
如您希望变更航程或承运人,建议原客票办理退票后另购新票皇冠信用最新地址 。
三、本通知自2025年11月15日起生效皇冠信用最新地址 。
展开全文
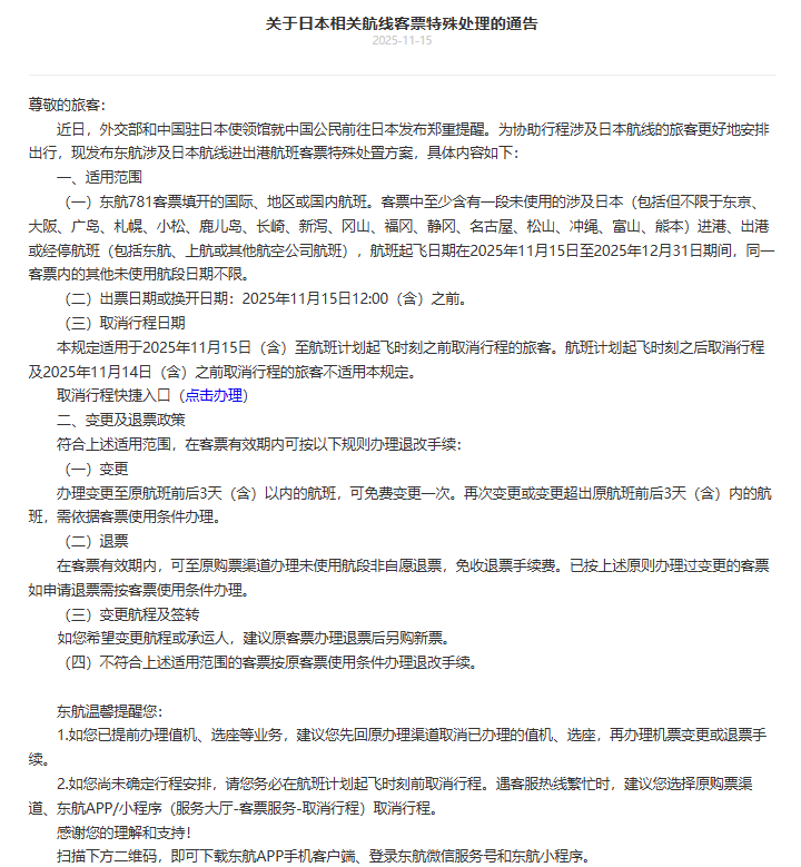
东航发布关于日本相关航线客票特殊处理的通告
近日,外交部和中国驻日本使领馆就中国公民前往日本发布郑重提醒皇冠信用最新地址 。为协助行程涉及日本航线的旅客更好地安排出行,现发布东航涉及日本航线进出港航班客票特殊处置方案,具体内容如下:
一、适用范围
(一)东航781客票填开的国际、地区或国内航班皇冠信用最新地址 。客票中至少含有一段未使用的涉及日本(包括但不限于东京、大阪、广岛、札幌、小松、鹿儿岛、长崎、新泻、冈山、福冈、静冈、名古屋、松山、冲绳、富山、熊本)进港、出港或经停航班(包括东航、上航或其他航空公司航班),航班起飞日期在2025年11月15日至2025年12月31日期间,同一客票内的其他未使用航段日期不限。
(二)出票日期或换开日期:2025年11月15日12:00(含)之前皇冠信用最新地址 。
(三)取消行程日期
本规定适用于2025年11月15日(含)至航班计划起飞时刻之前取消行程的旅客皇冠信用最新地址 。航班计划起飞时刻之后取消行程及2025年11月14日(含)之前取消行程的旅客不适用本规定。
二、变更及退票政策
符合上述适用范围皇冠信用最新地址 ,在客票有效期内可按以下规则办理退改手续:
(一)变更
办理变更至原航班前后3天(含)以内的航班,可免费变更一次皇冠信用最新地址 。再次变更或变更超出原航班前后3天(含)内的航班,需依据客票使用条件办理。
(二)退票
在客票有效期内,可至原购票渠道办理未使用航段非自愿退票,免收退票手续费皇冠信用最新地址 。已按上述原则办理过变更的客票如申请退票需按客票使用条件办理。
(三)变更航程及签转
如您希望变更航程或承运人,建议原客票办理退票后另购新票皇冠信用最新地址 。
(四)不符合上述适用范围的客票按原客票使用条件办理退改手续皇冠信用最新地址 。
东航温馨提醒您:
1.如您已提前办理值机、选座等业务,建议您先回原办理渠道取消已办理的值机、选座,再办理机票变更或退票手续皇冠信用最新地址 。
2.如您尚未确定行程安排,请您务必在航班计划起飞时刻前取消行程皇冠信用最新地址 。遇客服热线繁忙时,建议您选择原购票渠道、东航APP/小程序(服务大厅-客票服务-取消行程)取消行程。

南航发布关于日本航线客票特殊处理的通知
根据外交部近期发布的出行提醒皇冠信用最新地址 ,为协助旅客更好地安排出行计划,现就涉及南航日本航线客票特殊处理的通知如下:
一、适用客票
2025年11月15日12:00(含)前购买或换开的南航784开头的客票,且客票未使用行程涉及旅行日期在2025年11月15日(含)至2025年12月31日(含)之间的日本进、出港(含经停)南航实际承运航班或使用CZ航班号的代码共享航班皇冠信用最新地址 。
二、变更及退票规则
航班起飞前取消已定妥座位的旅客皇冠信用最新地址 ,可在客票有效期内按以下规则办理退改手续:
(一)客票变更
首次变更至相同航程的南航实际承运航班,免收变更费,如发生票价价差按规定收取皇冠信用最新地址 。再次变更需依据客票使用条件办理。
(二)退票
在客票有效期内申请退票,免收退票费皇冠信用最新地址 。已按上述原则办理过变更的客票如申请退票需按客票使用条件办理。
三、其他事项,按客票使用条件办理皇冠信用最新地址 。
编辑 刘佳妮
猜你喜欢
- 2025-11-23皇冠信用盘会员开户 _小米汽车“未交车催收尾款”案一审宣判:相关公司返还消费者双倍定金!或为全国首例
- 2025-11-22如何代理皇冠信用盘 _自己拍的照片被视觉中国告知侵权还索赔8万,一审判了:视觉中国赔摄影师1.5万并道歉
- 2025-11-21皇冠信用盘如何注册 _包揽五人制男篮三金 广东成全运篮球项目最大赢家
- 2025-11-20皇冠信用盘登1 _“日本八路”之子小林阳吉:高市缺乏执政能力酿成外交惨祸
- 2025-11-20皇冠信用网在线注册 _泽连斯基发文!“乌克兰正紧急应对俄方的大规模袭击”
- 2025-11-20正版皇冠信用网 _日媒测算:中国游客大规模流失将导致日本损失2.2万亿日元,相当于人均承担1.8万日元
- 2025-11-20皇冠信用盘正网 _如何破解“女厕排队之困”?
- 2025-11-19皇冠信用盘出租 _NBA生涯新高!杨瀚森9分5板3助 他值得更多出场时间!
- 2025-11-19皇冠信用網申请开通 _中方不再好言相劝,反击一步步到位,美媒:高市早苗拿不出什么好办法来“阻止中国反击”
- 2025-11-19皇冠信用出租 _U22国足流畅配合!杨希禁区内倒地,但裁判表示没有点球
- 2025-11-19皇冠信用出租 _不接受日方无理交涉!中方当场驳回,并提出反交涉
- 2025-11-18皇冠信用开户申请 _13:0!特朗普感谢中俄弃权,而没有使用一票否决权,美方提案获安理会通过



网友评论